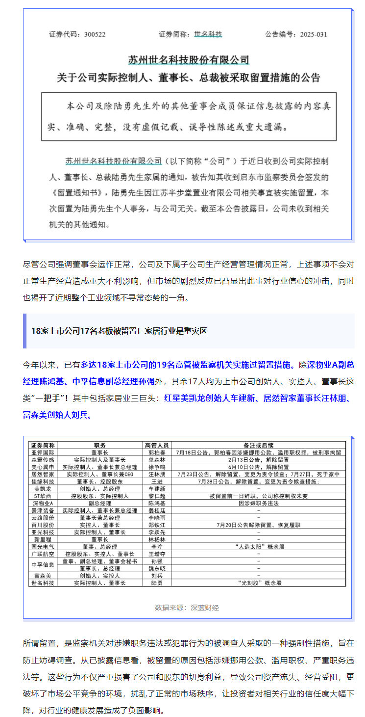
近日,色浆巨头世名科技公告,称公司实际控制人、董事长、总裁陆勇被启东市监察委员会留置。此消息一出,犹如一颗重磅炸弹,让本就暗流涌动的工业领域再起波澜。截至29日中午收盘,这家涂料上游知名原材料企业股价跌10.32%,报15.04元。


近日,色浆巨头世名科技公告,称公司实际控制人、董事长、总裁陆勇被启东市监察委员会留置。此消息一出,犹如一颗重磅炸弹,让本就暗流涌动的工业领域再起波澜。截至29日中午收盘,这家涂料上游知名原材料企业股价跌10.32%,报15.04元。



欢迎扫描二维码关注微信公众号:icoat2014;本文仅代表作者观点,不代表本站立场;投稿请联系:18911461190,QQ:2510083472