2025-11-04 16:22:07 来源:|0

投资1000万元!年产1500万件塑料零部件项目公示!

  投资1000万元!年产1500万件塑料零部件项目公示!

  合肥昊景智能科技有限公司成立于2025年,主要从事家用电器制造与销售以及塑料制品的生产等。2025年6月,合肥昊景智能科技有限公司拟在肥西经济开发区投资建设“合肥昊景智能科技有限公司新能源汽车、家电塑料零部件生产项目”,投资额为1000万元,租赁厂房总建筑面积1000平方米;主要购置注塑生产线、破碎机、丝印机等设备及配套设施,主要从事汽车及家电注塑件的生产。项目建成后,可年产塑料零部件1500万件。

  建设规模及内容:

  ①项目名称:合肥昊景智能科技有限公司新能源汽车、家电塑料零部件生产项目;

  ②建设单位:合肥昊景智能科技有限公司

  ③建设性质:新建;

  ④建设地点:肥西经济开发区苏岗路与湖东路交叉口合肥辉耀机械有限公司。

  ⑤建设内容及规模:租赁厂房总建筑面积1000平方米;主要购置注塑生产线、破碎机、丝印机等设备及配套设施,主要从事汽车及家电注塑件的生产。项目建成后,可年产塑料零部件1500万件。

  水性油墨用量核算项目小白桩产品根据客户需要采用丝印或移印工序,将产品的logo以及按键标识印于产品表面上。根据企业提供的资料,单件小白桩需移印或丝印的面积平均约为0.011m2.项目年产180万件小白桩面壳+底壳,需丝印、移印的小白桩约100万件,则丝印、移印的总面积约为11000m2.

  项目水性油墨主要成分为水性树脂25-40%、R-丁内酯10-15%、水25-30%、添加剂1-7%、碳酸钙10-15%、颜料5-10%,其中VOCs含量为16.8%。水含量取均值为27.5%,则固体份占比约为55.7%。

  经核算,丝印、移印总面积约为11000m2.油墨厚度为20-25um,本项目取均值22.5um。水性油墨的密度为1.0~1.2g/cm3.取均值为1.1g/cm3.

  根据上表可知,水性油墨用量为0.494t/a,考虑到损耗等原因,本项目水性油墨用量取0.5t/a。

  根据上表可知,水性油墨用量为0.494t/a,考虑到损耗等原因,本项目水性油墨用量取0.5t/a。

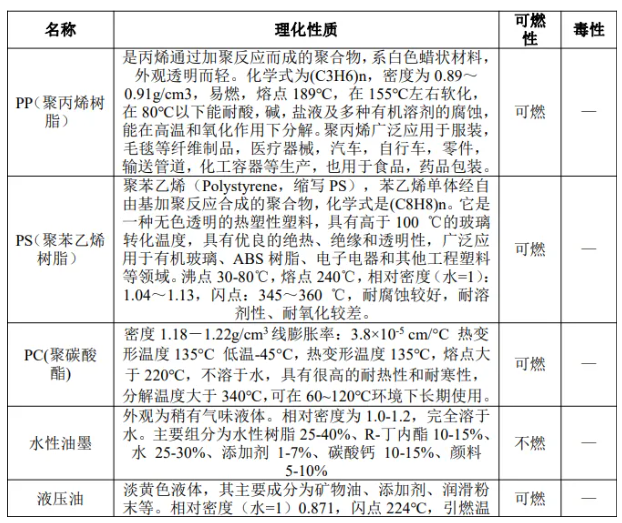
  (3)主要原辅料、产品理化性质、毒性毒理

欢迎扫描二维码关注微信公众号:icoat2014;本文仅代表作者观点,不代表本站立场;投稿请联系:18911461190,QQ:2510083472

Baidu
map